太阳成集团tyc151cc(中国)股份有限公司
Toggle navigation
体育系
首页
关于我们
太阳成集团tyc151cc简介
机构设置
团队队伍
专业介绍
招生专栏
招生简章
专业介绍
公司动态
教学科研
科研项目
著作论文
学术会议
科研获奖
团学工作
群体竞赛
校内活动
校外比赛
场馆设施
场馆中心
实验中心
体质测试
体测中心
体测标准
练习方法
教学资源
社会体育
公共体育
工会工作
关于我们
太阳成集团tyc151cc简介
机构设置
团队队伍
专业介绍
当前位置:
首页
>> 正文
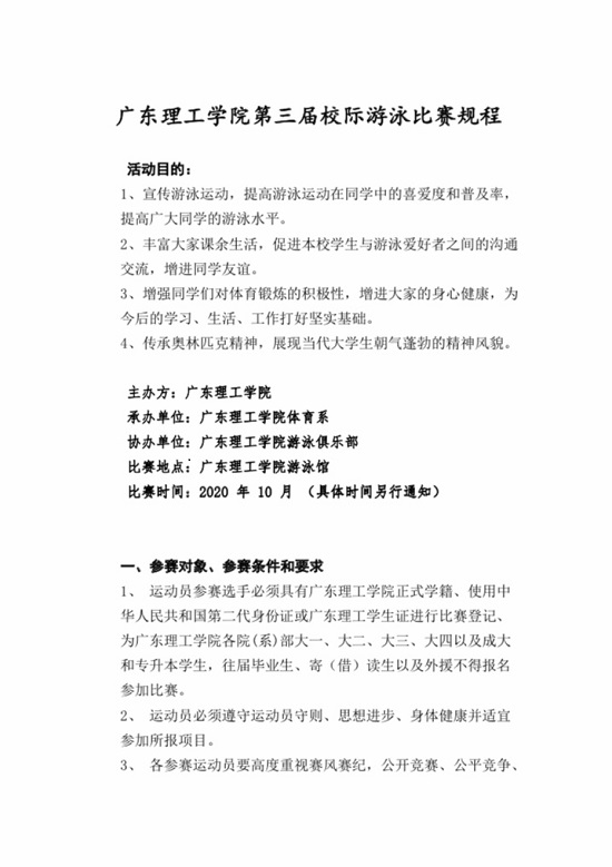
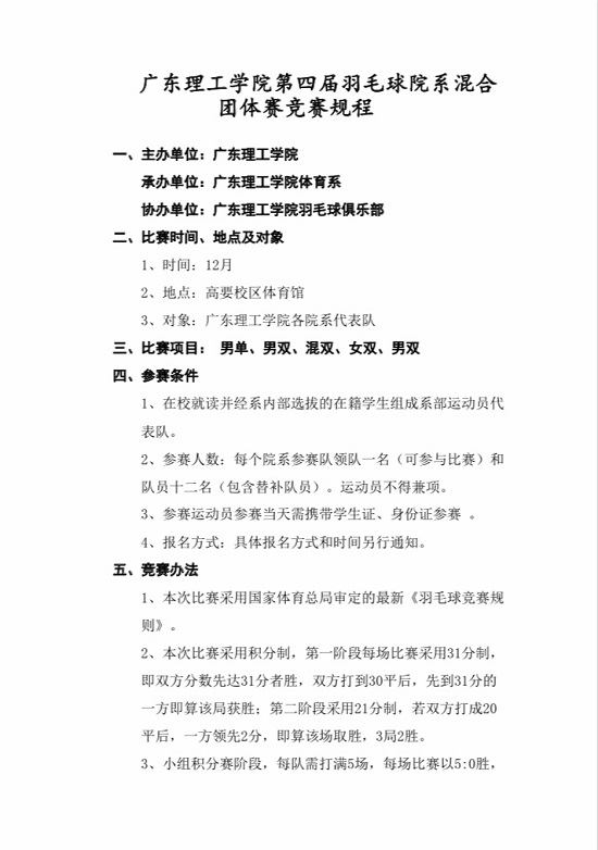
关于举办2020年(下半年)广东 理工公司群体竞赛通知
发布日期:2020-10-11 访问次数: 来源:太阳成集团tyc151cc 作者:tyx
大
中
小
]
上一篇:
致家长的一封信
下一篇:
关于本学期末和下学年初工作日程安排的通知